Диапазон 137 кГц, аппаратура и антенны.
Обзор подготовил Н.Филенко (UA9XBI)
Разрешение российским радиолюбителям работать в диапазоне 135,7 -137,8 кГц пока не очень взволновало энтузиастов. Что же тормозит развитие диапазона? Ограниченная дальность связи? Между прочим, ничуть не меньше, чем в УКВ диапазоне. Новые схемотехнические решения ? Так они зачастую более простые, чем на КВ и УКВ. Огромные антенны? A европейцы и американцы работают и компактными. Скорее всего, просто недоступность информации о аппаратуре и антеннах, применяемых другими радиолюбителями.
Этот обзор поможет вкратце ознакомить читателей с европейскими и американскими конструкциями антенн и аппаратуры, применяемых для экспериментов в новом диапазоне.
Антенны:
Основное отличие диапазона 137 кГц от других – исключительно вертикальная поляризация электромагнитных волн. Естественно, поставить даже четвертьволновый вертикал кажется несбыточной мечтой. Длина волны этого диапазона 2200 метров. Даже Останкинская башня чуть-чуть недотягивает до «четвертушки». Уменьшение действующей высоты антенны значительно снижает ее КПД, активную составляющую входного сопротивления. Кроме того, такая антенна требует очень хорошего заземления. Каков же выход из создавшейся ситуации? Очень простой: Использовать антенны той высоты, какая вам доступна.
Например, как использует GW4ALG

Двенадцатиметровый вертикальный шест и несколько воздушных шаров, наполненные гелием, и удерживающие конец антенны на высоте примерно 20 метров от земли. Оригинально и просто. Согласование с таким вертикалом осуществляется системой удлиняющих катушек большой индуктивности.
Удлиняющие катушки применяются практически всеми энтузиастами нового диапазона. Это, пожалуй, оптимальный выход при недостаточной действующей высоте антенны. К сожалению, размеры таких катушек для получения высокой добротности должны быть достаточно велики, а провод, которым они намотаны –
Должен иметь минимальные потери. Чаще всего используется литцендрат, состоящий из 150-400 свитых между собой тонких медных проводов.
Но об этом немного позже.
Еще одна интересная конструкция применяется ON7YD:

Особенностью этой антенны является использование двух удлиняющих катушек, одна из которых размещена в нижней части вертикального отрезка антенны, другая в верхней. Такая конструкция по мнению автора улучшает распределение тока в антенне и повышает ее эффективность.
Для желающих повторить конструкцию, автор указывает размеры:
Вертикальный провод – длиной 14 метров. Четыре горизонтальных провода расположены на расстоянии 90 сантиметров друг от друга и имеют длину 22 метра.
I – керамический изолятор длиной 10 см.
I = isolator (10cm long, ceramic)
L1 = катушка с индуктивностью 2.3mH
L2
= катушка с индуктивностью 1.9mH
N = нейлоновый шнур диаметром 4 мм.
P = Деревянный столб высотой 2,5
метра.
S = Гибкий стальной трос диаметром
2 мм в пластиковой изоляции
T = Согласующее устройство.
Х = упругий шнур (например шнур от плечевого эспандера)
Рамочную антенну, пригодную как для передающих, так и для приемных устройств предложил G3YMC:

КПД такой антенны очень невелик и составляет всего 0,01%, тем не менее повышение КПД возможно увеличением диаметра провода, из которого сделана петля. Нижний край рамки располагается на высоте 30 см от земли, для согласования используется согласующее устройство, состоящее из двух конденсаторов. С1 имеет емкость 22 нФ, С2 имеет емкость 200 нФ.
Оба конденсатора должны быть выбраны на рабочее напряжение не менее 2 кВ.

Несколько иначе выполнена рамочная антенна GW4ALG .
Она представляет собой треугольник периметром 65 метров, запитанный с верхнего угла с помощью согласующего устройства.

Нижний край треугольника расположен на высоте 1,7 метра от земли. Такая антенна удобна для выполнения жильцам верхних этажей многоэтажных домов. Согласующее устройство можно разместить на балконе или подоконнике.
Приемные антенны чаще всего выполняются в виде рамок небольших диаметров, состоящих из 5 – 20 витков многожильного или одножильного провода в полиэтиленовой изоляции.
Наиболее простая конструкция описана DF3LP
Антенна выполнена из отрезка кабеля RG213CU, длиной 7 метров.
Посредине отрезка удалена оплетка кабеля на участке длиной 1 см.
Кабель согнут в кольцо диаметром 2,2 метра, а концы кабеля введены в коробку из алюминия, в котрой также размещен и предварительный усилитель.
Емкостью Сr производится настройка антенны в резонанс на нужной частоте диапазона. Питание на усилитель подается по кабелю RG58 длиной 40 метров.
Автор обращает внимание на то, что такая антенна чересчур чувствительна к магнитным полям, создаваемым бытовыми приборами, и рекомендует вынести антенну подальше от дома.

N4YWK предложил рамочную антенну под названием OCTOLOOP(восьмиугольная петля). Основу антенны составляет медная труба диаметром ¾ дюйма в которой вставлен отрезок 25 парного телефонного кабеля. Концы проводников кабеля соединяются последовательно, так, чтобы получилась рамка состоящая из 50 витков. Длина отрезка кабеля и периметр медной трубы примерно 36 футов(1 фут = 304,8 мм) Как и в предыдущей конструкции, медная труба разрезана в верхней части, а ее концы внизу, соединения проводов и предварительный усилитель помещены в экранирующую коробку.

Еще одна конструкция с использованием пластмассовой трубки представлена на рисунке.

Для этой антенны автор использовал 11 отрезков литцендрата длиной 8,3 метра и диаметром 2,5 мм. Двухметровые отрезки пластмассовой трубки соединены между собой угловыми соединителями. Вся конструкция удерживается с помощью дюралевой мачты и дюралевой распорки. 10 отрезков литцендрата соединены последовательно и получившаяся рамка подключается к устройству настройки из шести включенных параллельно конденсаторов емкостью по 150 ПФ и одного КПЕ с максимальной емкостью 500 ПФ. Очевидно настройка производилась экспериментально, автор указывает, что антенна была настроена на частоту 137 кГц при общей емкости конденсаторов примерно равной 1200 пФ.
Предварительные усилители для приема.
Как выяснили многие энтузиасты, чувствительности промышленных приемников, даже импортного происхождения явно недостаточно для работы в новом диапазоне.
Кроме того, аппаратура в большинстве своем не имеет высококачественных преселекторов, что также сказывается на качестве работы приемной аппаратуры.
Поэтому энтузиастами была разработана схема преселектора-предусилителя, которая чаще всего используется радиолюбителями. Эту конструкцию предложил Lyle Koehler, KØLR

Практически все элементы конструкции обозначены на схеме. Переключатель S1A – S1B позволяет отключать преселектор и использовать предусилитель отдельно.
Несколько иначе поступил GW4ALG. Для улучшения избирательности он выполнил преселектор на 2-х индуктивно связанных контурах, а усилитель только на одном полевом транзисторе, использовав для соглаования с основным приемником трансформатор в цепи стока. Автор не указывает данные катушек и предлагает использовать индуктивности от 1 до 4 миллигенри. По его мнению хорошо работают индуктивности используемые в цепях частотной коррекции бытовых магнитофонов.
Размешать катушки нужно таким образом, чтобы магнитные потоки создаваемые одной из них наводили ЭДС в другой. Для этого катушки размещаются соосно, подбором расстояния между их сердечниками можно регулировать связь между ними.

Схему универсального балансного предусилителя предложил Lyle Koehler, KШLR

Особенность схемы состоит в том, что она может использоваться с рамочными антеннами с дистанционной перестройкой по частоте. Для целей перестройки используются варикапы D3 –D6, напряжение управления на которые поступает с потенциометра R10(обведен красным цветом). Рекомендации по использованию варикапов, данные автором вряд ли устроят отечественного конструктора, поэтому при повторении предусилителя придется немного поэкспериментировать, заменив варикапы обычным КПЕ, а после настройки рамочной антенны с помощью КПЕ подобрать тип и количество варикапов.
Другая схема этого же автора также использует дистанционную перестройку, но согласуется с основным приемником с помощью безтрансформаторной схемы.

Для работы с приемниками, не имеющими диапазона 137 кГц GW4ALG разработал
приставку-трансвертер. Конвертерная (приемная) часть состоит из трехконтурного преселектора, кварцованого гетеродина на биполярном транзисторе и смесителя на двухзатворном полевом транзисторе, осуществляющего перенос спектра на частоту 10,136 Мгц. Напряжение с гетеродина также может использоваться и для передающей приставки

Подобную схему преобразования с переносом частоты на 4, 136 Мгц предложил Tim Brannon, KF5CQ.

Шумовые компенсаторы.
В связи с тем, что диапазон 137 кГц очень сильно зашумлен, многие радиолюбители используют шумовые компенсаторы для подавления нежелательных помех.
Принцип действия таких компенсаторов очень прост: Из сигнала, принятого основной антенной вычитается сигнал принятый вспомогательной антенной.
Если вспомогательная антенна не направлена, в результирующем сигнале будет отсутствовать общий «шумовой фон» в месте приема. В случае применения направленной вспомогательной антенны в результирующем сигнале будут подавлены помехи пришедшие с одного(двух) направлений.
Одну из таких конструкций предложил GW4ALG.
С приемной «антишумовой» антенной соединен отдельный преселектор-предусилитель, уже знакомый нам. С этого устройства сигнал помехи поступает на схему вычитания, выполненную на трансформаторах. На второй вход схемы подается сигнал с основной антенны или с ее преселектора предусилителя.
Потенциометром, включенным в эмиттерную цепь выходного транзистора можно регулировать степень подавления помехи, а конденсаторами преселектора –выбирать частоту помехи. Переключателем SW1 (смена фазы сигнала помехи) находят положение при котором помеха подавляется наиболее ощутимо.

И заканчивая знакомить вас с приемными устройствами, немного о НЧ фильтрах, используемых радиолюбителями. Применение медленного телеграфа обусловило очень узкий спектр телеграфного сигнала в диапазоне 137 кГц. Теоретически ширина спектра такого сигнала составляет сотые доли Герц. Все остальное в эфире становится ненужной помехой. Поэтому именно в диапазоне 137 кГц впервые стали применять узкополосные фильтры с полосой пропускания всего 30-50 Гц.
Чаще всего такие фильтры выполняются на сдвоенных или счетверенных операционных усилителях. Одну из этих схем предложил Harry Grimbergen, PA0LQ

Усовершенствованный вариант этого фильтра выполнил GW4ALG:

Переходя к разделу передающих устройств, хотелось бы отметить общий и для передатчиков и для приемников узел – VFO и синтезаторы частоты.
Два генератора мы уже встречали: кварцованый генератор в конвертере и кварцованый генератор с делителем в приемнике прямого преобразования.
Генератор с плавной перестройкой частоты предложил GW4ALG:

Интересную схему генератора для передающего устройства разработал DJ1ZB, а модифицировал DF3LP.

В этой схеме необходимая частота получается путем вычитания частот двух кварцованых генераторов, один из которых может перестраиваться в пределах 2-3 кГц. В результате получившимся VFO перекрывается весь участок 135,7 – 137,8 кГц. Третий каскад является одновременно управляемым усилитеолем, на который подается сигнал манипуляции. Выходной каскад служит для согласования с оконечным усилителем.
Синтезаторы частоты.
Синтезатор частоты на доступной в России элементной базе уже опубликован на СКР. В оригинале статьи не было отмечено, что при необходимости получить парафазный выходной сигнал можно снимать сигнал не с последнего делителя, а с вывода 11 микросхемы и затем «доделить» его еще раз на 2 с помощью триггера, имеющего парафазные выходы. Это может пригодиться и в смесителях и в усилителях мощности, о чем будет рассказано ниже.
За рубежом разработано несколько таких устройств. Один из них описан G3YXM
и приведен на рисунке.

Схема синтезатора:
Еще одну интересную схему предложил Lyle Koehler, K0LR
Его синтезатор обеспечивает работу в диапазоне 130-190 кГц с шагом 100 гц и работу в режимах BPSK и CW. Внешний вид синтезатора приведен на рисунке.

Схема синтезатора:
Размещение элементов

Чертеж проводников печатной платы.

Передающие устройства.
Ассортимент передающих устройств необычайно велик, от микромощных до киловаттников. Особенности длинных волн позволяют использовать практически весь ассортимент полупроводниковых и электровакуумных приборов.
Наибольшее применение получили и мощные полевые транзисторы, используемые обычно в блоках питания и стабилизаторах напряжения. Однако обо всем по порядку.
Для проведения местных экспериментов и настройки антенных систем предназначен маломощный передатчик Lyle Koehler, KШLR.

Частота настройки устанавливается резистором. Указанное пунктиром соединение позволяет получить модулированный по частоте с очень небольшим сдвигом сигнал.
Заметить такие изменения частоты можно с помощью компьютера и обычного программного обеспечения, используемого для PSK. При замене резистора 1 MEG на диод, можно получить двухчастотный манипулированный сигнал.
Если вам нужна еще меньшая мощность, можете просто подключить антенну к выводам 6,8,10 и 12 микросхемы через конденсатор емкостью 0,22 мкф.
Другая конструкция этого автора также предназначена для настройки антенн.

QRP передатчик, который может быть возбудителем для более мощных каскадов разработал GW4ALG. Генератор с плавной перестройкой, который мы рассмотрели ранее, подключается к каскаду манипуляции и предварительного усиления.

Манипуляция осуществляется по входу KEY IN замыканием входа на корпус.
Выходной сигнал снимается со вторичной обмотки трансформатора и подается на следующий, выходной, каскад передатчика.

Выходные транзисторы должны обеспечивать работу с током коллектора до 600 мА.
Конструкция трансформаторов показана на рисунке.

Следующим по мощности идет усилитель того же автора, примененный им в трансвертере.
:

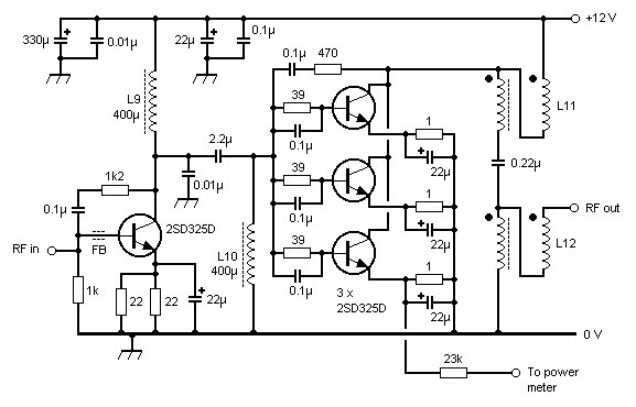
Усилитель обеспечивает мощность в 10 Ватт и потребляет от источника ток 1,2 А.
Усилитель конструкции G3YMC обеспечивает мощность 35 Ватт на нагрузке 50 Ом и питается от источника напряжением 24 Вольта:


Модифицированный вариант этого усилителя имеет улучшенный фильтр на выходе и меньший уровень гармоник.

Остальные параметры усилителя остались теми же.
David Bowman предлагает использовать усилитель в несколько непривычном для радиолюбителей классе D. Данный режим применяется обычно в импульсных схемах, обеспечивая очень высокий КПД, но и вместе с тем имеющий больший коэффициент гармонических составляющих. Подавление гармоник обеспечивается в многозвенном выходном фильтре и резонансных цепях системы согласования с антенной.

Особенностью усилителя является то, что на его вход подается сигнал с удвоенной частотой т.е. 272 кГц. Этот сигнал делится на 2 триггером и затем с его парафазных выходов подается на глубоко запертые полевые транзисторы, поочередно открывая их. Этот усилитель развивает мощность до 100 Ватт на активной 50-омной нагрузке и имеет КПД -76%
Аналогичная схема была испытана мною на отечественных транзисторах КП958 и показала отличные результаты. Мощность сигнала на нагрузке 50 Ом составляла 50 Ватт в непрерывном длительном режиме.
Второй вариант практически такой же схемы был собран на составных транзисторах КТ827. Достигнутая в последнем случае мощность составляла 70 Ватт при напряжении питания 27 Вольт.
В обоих случаях для возбуждения каскадов использовался доработанный синтезатор частоты с дополнительным триггером на выходе.
Схема выходного каскада усилителя мощности 400 Ватт, с использованием мощных полевых транзисторов STW34NB20 питается от источника напряжением 45 вольт.

И наконец среди усилителей мощности этого диапазона ламповый экземпляр, используемый все тем же GW4ALG:

Каких либо особенностей усилитель не имеет, С 2 kV на анодах, при 10 Ватт на входе легко выдает 400 Ватт, при анодном токе 350 mA.
Внешний вид аппарата приведен на фото.

Ну и наконец, кратко ознакомимся со схемами согласования и настройки антенн, используемых в этом диапазоне.
Схема измерительного моста для выяснения входного сопротивления антенн разработана SM6LKM

Трансформаторы намотаны на ферритовых кольцах, их обмотки имеют по 18 витков тонкого провода. Т1 намотан двумя сложенными проводами.
Обмотки T2 находятся на противоположных сторонах тороида, чтобы минимизировать емкость между ними.
Соедините сигнал-генератор с портом A.
Соедините осциллограф или другой чувствительный прибор к порту B.
Соедините антенну, включая удлиняющую катушку и элементы согласования
к порту C.
Замкните выключатель S, к порту D не подключайте ничего
Корректируйте положение потенциометра R и элементы согласования антенны до тех пор, пока осциллограф не покажет минимальный уровень сигнала.
Теперь разомкните выключатель S, и измерите сопротивление R, подсоединив омметр к порту D.
Омметр покажет величину активного сопротивления антенной системы.
Согласующее устройство для рамочных антенн предложил GW4ALG:

Типичные величины емкостей для рамки периметром 60 метров:
C1; C2: 18,000 пФ; C3: 0.15 мкФ. При использовании антенны на передачу следует использовать исключительно высоковольтные конденсаторы
Катушка L1: 18 витков бифилярной намотки на сердечнике диаметром 58 мм
Тип сердечника - 3C85.
Для облегчения процесса настройки конденсатор С3 выполнен в виде набора переключаемых емкостей.

Аналогично выполнены и конденсаторы С1 и С2.

Этот же автор предложил и схему согласующего трансформатора для антенных систем и формулы для расчета:

а также измеритель степени согласования(КСВ-метр)

Наконец в недрах Интернета мне удалось обнаружить схему и данные П-контура для диапазона 137 кГц, для разных значений входных сопротивлений. Это может вам пригодиться при конструировании усилителей и антенных согласующих устройств.

В этом кратком обзоре не удалось рассмотреть и 10% того, что сделано радиолюбителями.
Для тех, кто желает более подробно ознакомится с радиолюбительскими разработками в этой области предлагаю посетить страничку ссылок http://www.qsl.net/on7yd/136brew.htm
или воспользоваться кратким переводом этой странички на русский язык
Использованы ссылки со страницы http://www.qsl.net/on7yd/136brew.htm
I. AНТЕННЫ
Приемная петлевая антенна для длинных волн (by DF3LP)
Вертикальная антенна с удлиняющей индуктивностью (by ON7YD)
250 - 400 µH Вариометр (by G0MRF)
Экспериментальная приемная петлевая антенна (by KШLR)
Восьмиугольная петлевая антенне (by N4YWK)
Экспериментальная вертикальная антенна на 136 kHz (by GW4ALG)
Передающая петлевая антенне (by GW4ALG)
Дистанционно управляемый тюнер (by GW4ALG)
Компактная удлиняющая катушка на феррите(by DK5PT)
Конструкция длинноволновой антенны (by W9RB)
Суперрамочная антенна для 136 кГц (by G3LDO)
Антенна для длинных волн за 10 долларов (by Bruce K. Opitz)
Дистанционная настройка антенны (by A. J. Cawthorne)
Конструкция вариометра (by IN3OTD)
Экранированная рамочная антенна (by Bruce Carter)
Предусилитель рамочной антенны (by G3NYK)
Эксперименты с вертикальной антенной (by G3NYK & EI0CF)
Удлиняющая катушка-вариометр для диапазона 137 кГц (by W5JGV)
Конструкции вариометров (by W5JGV)
II. Измерения и приборы
Измеритель напряженности поля (by PA0SE)
Изолированный шунт (by SM6LKM)
Источник опорного сигнала (by ON7YD)
Измерение напряженности поля на 136 кГц (by SM6PXJ)
Переносной анализатор длинноволновых антенн (by K0LR)
Mодификация анализатора антенн МFJ-259 (by WB6VKH)
Простой мост полных сопротивлений для длинных волн (by DF8ZR)
Измерение потерь в заземлении для длинных волн (by G3NYK and EI0CF)
III. ПРИЕМНЫЕ УСТРОЙСТВА
Приемный предусилитель (by K0LR)
Длинноволновый конвертер (by DF3LP)
Пассивный конвертер (by SM6LKM)
Преселектор-предусилитель для 136 кГц (by G3YXM)
Предусилитель для рамочных антенн на 136 кГц. (by G3YXM)
Преселектор для 136 кГц (by DL4YHF)
Высокоэффективный длинноволновый конвертер (by KF5CQ)
Универсальный длинноволновый предусилитель (by KШLR)
Преселектор с минимальным затуханием (by CT1DRP)
Интегрированный длинноволновый предусилитель (by KA2QPG)
«Как я дал новые уши моему TS-950SDX» (by I2PHD)
Электромеханический приемник для длинных волн (by M0BMU)
Оптимальный длинно волновый приемник (by DF8ZR)
Преселектор и усилитель на 136 кГц (by IK2PII)
Приемник прямого преобразования на 136 кГц (by IK2PII)
IV. ПЕРЕДАТЧИКИ и УСИЛИТЕЛИ
Линейный усилитель мощностью 1 киловатт (by G0MRF)
AУсилитель класса D мощностью 100 ват при напряжении 12,6 В (by G0MRF)
Простой усилитель мощностью 1 Ватт (by K0LR)
Конструкция усилителя класса Е (by WD5CVG)
Передатчик мощностью 50 Ватт (by DF3LP)
PIC контроллер для радиомяка CW/BPSK (by SM6LKM)
Длинноволновый трансвертер (by AA1A)
Одноплатный передатчик мощностью 300 Ватт (by G0MRF)
Блок питания в ключевом режиме для передатчиков (by G3YXM)
Трансвертер на 136 кГц (by GW4ALG)
Усилитель мощности на 400 Ватт на лампах типа 572B (by GW4ALG)
Цифровой амплитудный модулятор (by W9QQ)
Цифровой линейный усилитель (by W9QQ)
Усилитель мощности на 600 Ватт (by G4JNT)
«Марафон-5» Усилитель малой мощности для 136 кГц (by GW4ALG)
Передатчик мощностью 200 Ватт (by IK2PII)
Полный усилитель мощностью 5 Ватт для 136 kHz (by OM2TW)
Разработка усилителя класа E (by G3NYK, GW4HXO and EI0CF)
Передатчик с встроенным телеграфным манипулятором (by K0LR)
V. ГЕНЕРАТОРЫ И СИНТЕЗАТОРЫ
Программное обеспечение для цифрового VFO для 137 кГц (by DK5PT)
Простой дискретный цифровой VFO для 136 кГц (by OK1DX)
136 kHz передатчик VXO (by IK2PII)
VI. ФИЛЬТРЫ И ПОДАВИТЕЛИ ПОМЕХ
НЧ фильтр с полосой 30 Гц и подавитель шума (by PA0LQ)
Синхронный подавитель шумов (by KA5QEP)
Уменьшение шумов на входе длинноволновых приемников (by WA4GHK)
Подавитель шумов для 136 кГц (by GW4ALG)
Простой компенсатор помех на 136 кГц для защиты от сигналов системы LORAN (by G3GRO)
VII. ДРУГОЕ
Оценка неизвестных ферритовых тороидов (by G3NYK)
НЧ согласующий фильтр (by G3NYK)
Векторный анализ фазы сигнала (by M0BMU)
Дальних вам связей!
Н.Филенко (UA9XBI), ua9xbi@online.ru